北京中考东西海朝区排前20生源分布初中有?小升初入学机会如何把握?
点击领取>>>北京小升初语数英笔试面试点招真题、分班考真题、简历模板
2023年北京中考东西海朝等区区排前20分布在哪些初中校?各校分布人数是多少?小升初如何进这些初中?招生范围/计划是?小编来为大家系统汇总,可作为小升初选校重要参考,赶紧往下看吧!

1
2023东西海朝区排前20生源分布
点击↓查看大图

划重点:
①以上部分区中考前20含加分情况,数据来源于网络&热心家长&同学分享,仅供参考,后续以官方发布为准!
②东城、西城仅收集到部分学校信息,如您手里有更多的分布信息,欢迎在留言区交流分享~
下面,小编来帮家长们系统梳理东西海朝区排前20分布初中小升初招生途径,2024/2025北京小升初家长一定要掌握哦~

2
小升初招生途径有?
海淀区
↓点击查看大图↓

西城区
↓点击查看大图↓

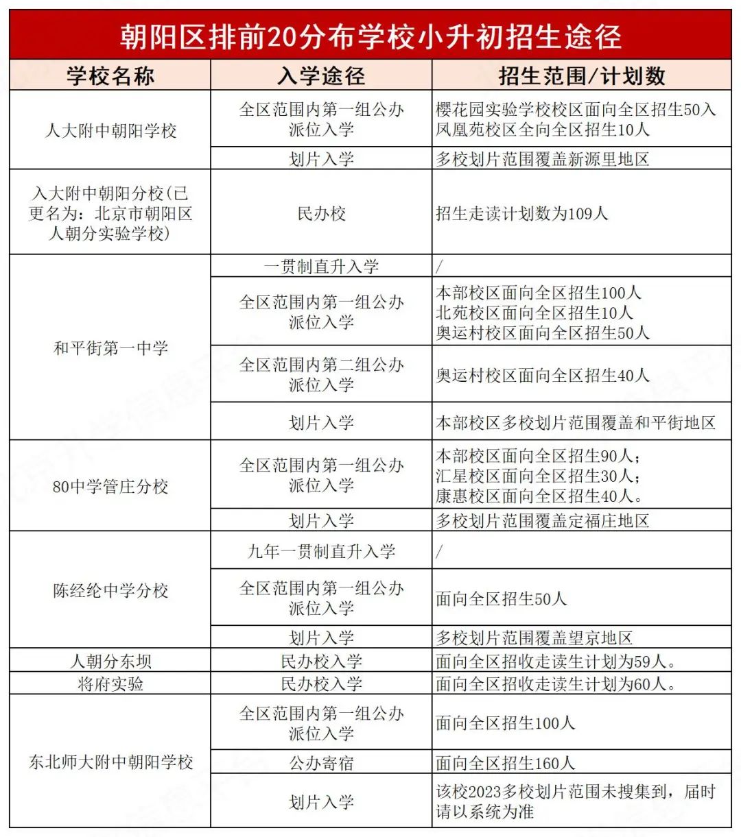
朝阳区
↓点击查看大图↓

东城区
↓点击查看大图↓

微信公众号搜索: 北京小学学习资料 家长升学指南 家长升学训练营 关注公众号,获取最新资讯!

扫码添加“家长论坛”微信好友(微信号 16619908263)
获取最新六年级北京小升初语数英笔试面试真题、分班考真题、简历模板!
咨询北京小升初相关政策请拨打电话 16619908263 (同微信号)
没有找到相关结果
已邀请:
0 个回复